El sistema SolByS es la herramienta institucional de la FAUBA diseñada para organizar, planificar y gestionar de manera integral todas las solicitudes de adquisición de bienes y servicios de las distintas dependencias.
A través de esta plataforma, la Dirección General Administrativa (DGA) y la Dirección de Compras y Contrataciones de la FAUBA buscan trazar un curso de acción que garantice la mayor eficiencia y calidad en el uso de los recursos públicos, permitiendo una transición fluida desde la necesidad inicial hasta la concreción de la compra.
Acceso al Sistema
Para ingresar al sistema, utilizá el siguiente enlace: solbys.agro.uba.ar
Credenciales: El acceso está totalmente integrado con el ecosistema digital de la Facultad. Debés ingresar utilizando el usuario y la contraseña de tu cuenta FAUBA
Forma de solicitar Usuarios:
Los Directores (Nodocentes, de institutos, áreas o departamentos) y/o Jefes de cátedra que aún no lo hayan hecho, deben informar quiénes serán las personas autorizadas de cada dependencia, para hacer solicitudes de insumos.
En el siguiente link podrán completar el formulario de solicitud de alta de usuario: https://forms.gle/
- El Referente Técnico de la UTI evaluará la solicitud y ejecuta el pedido de alta.
- Cumplida la solicitud, el sistema envía un e-mail a la dirección del correo del usuario, con indicaciones para avanzar en el proceso.
Consideraciones a tener en cuenta:
- Se debe completar un formulario por cada usuario a autorizar.
- Se recomienda dar de alta a quien cumpla funciones de secretaría (si existiera) dentro de su dependencia y un segundo usuario para poder acceder al sistema en caso de ausencia de la secretaría.
- No recomendamos la creación excesiva de usuarios para una misma dependencia, ya que esto podría generar duplicidad de solicitudes. Para organizarse mejor, es preferible canalizar todas las solicitudes a través de una persona que represente a su dependencia.
- En el formulario se solicita que complete una dirección de correo del usuario. Se debe informar la dirección de correo "personal" del usuario y no una dirección "institucional", ya que mediante esta cuenta FAUBA se accederá al sistema (utilizando la clave de correo personal). El acceso al sistema es personal e intransferible.
- No se procesarán solicitudes de usuario que no sean realizadas por Directores o Jefes de Cátedras.
Beneficios de utilizar SolByS
La implementación de este sistema representa un avance estratégico en la gestión administrativa, ofreciendo ventajas clave para toda la comunidad:
- Planificación y Ordenamiento: Permite decidir con anticipación sobre los recursos disponibles, estableciendo quién, cómo y cuándo debe realizarse cada trámite.
- Eficiencia Administrativa: Facilita que la oficina de Compras agrupe diversos pedidos de un mismo rubro en un único expediente, optimizando los procesos y evitando la fragmentación de trámites.
- Transparencia y Trazabilidad: El sistema genera un historial detallado de cada solicitud. Como usuario, podrás realizar un seguimiento en tiempo real para saber en qué oficina se encuentra tu pedido y quién es el responsable actual.
- Control de Prioridades: Permite identificar y gestionar lo urgente frente a lo importante, asegurando que las necesidades logísticas de laboratorios, secretarías y oficinas se satisfagan oportunamente.
- Fortalecimiento Institucional: Actúa como la antesala de los procedimientos de adquisición, promoviendo la competitividad y la libre concurrencia en las contrataciones públicas.
¿Quiénes utilizan el sistema?
El sistema está destinado a todos los actores que intervienen en el ciclo de vida de una compra:
- Solicitantes: Secretarías, laboratorios y oficinas que canalizan sus necesidades a través de la plataforma.
- Oficinas de Gestión: Incluye la intervención coordinada de Compras, DGA, Depósito y Despacho para la formalización de los expedientes.
¿Cómo empezar?
1. Acceso al Sistema
Para ingresar al sistema, el usuario debe seguir estos pasos iniciales:
- URL de acceso: Ingrese a la dirección solbys.agro.uba.ar
- Identificación: El sistema requiere un usuario y contraseña, que son exactamente los mismos que utiliza para su correo electrónico institucional.
- Selección del proceso: Una vez dentro debe seleccionar el proceso denominado "Solicitudes de adquisición", que es el único habilitado para este trámite.
2. Creación de una Nueva Solicitud
Existen dos formas de iniciar un pedido dependiendo de si es una necesidad nueva o recurrente:
- Pedido Nuevo: Haga clic en el botón "Nueva petición" para abrir un formulario en blanco.
- Pedido Recurrente (Clonación): Si necesita realizar una compra que ya hizo anteriormente, el sistema permite copiar una solicitud anterior mediante la opción de “copiar”. Esto le permite ahorrar tiempo al cargar los datos técnicos, debiendo modificar únicamente lo que sea necesario para el nuevo pedido.
3. Carga de Datos en el Formulario
El solicitante debe completar un formulario que replica los campos del antiguo Excel de Compras, pero con validaciones que guían a llenar la información técnica necesaria. Debe completar todos los datos requeridos por la oficina de Compras para poder canalizar la adquisición correctamente.
4. Gestión del Borrador
Mientras el usuario está confeccionando el pedido, la solicitud se mantiene en estado de "Nuevo borrador".
- En esta etapa, el solicitante puede guardar y modificar el formulario cuantas veces lo desee hasta tenerlo "terminado" y listo para presentar.
- Solo el solicitante tiene la potestad de edición mientras el trámite permanezca en este estado.
5. Envío a la Oficina de Compras
Una vez que la solicitud está completa, el usuario debe realizar el pase formal:
- Cambio de Estado: Debe modificar el estado de la solicitud a "Enviado a revisión" y guardar los cambios.
- Pérdida de Edición: Es fundamental saber que, al realizar este pase, el solicitante pierde la potestad de modificar los campos técnicos de la solicitud para que la oficina de Compras pueda tomar el control y revisarla.
6. Seguimiento y Comunicación Posterior
Después del envío, el solicitante mantiene un rol de seguimiento:
- Monitoreo del trámite: El usuario puede ver sus solicitudes propias, conocer en qué estado se encuentran y qué oficina (Compras, DGA, Depósito o Despacho) tiene el trámite en ese momento.
- Notas Internas: Aunque ya no pueda editar el formulario técnico, el solicitante puede seguir agregando "notas" a la solicitud. Estas notas funcionan como una herramienta de comunicación interna para realizar aclaraciones o consultas a las oficinas administrativas sin alterar el pedido original.
Historial: El sistema guarda un registro detallado de quién intervino en cada paso, permitiendo al usuario ver todo el "pasamanos" de la solicitud y cuánto tiempo tarda cada etapa.
¿Cómo puedo clonar un pedido anterior?
Para realizar la clonación de un pedido anterior en el sistema SolByS, debe seguir un procedimiento sencillo diseñado para evitar la carga redundante de datos técnicos complejos en casos de compras recurrentes o trámites que requieren correcciones,.
A continuación, se detalla el proceso paso a paso basado en el funcionamiento del sistema:
1. Ubicación del pedido base
El primer paso consiste en localizar la solicitud que desea utilizar como plantilla. Como usuario solicitante, usted tiene acceso a un listado de todas sus peticiones propias, independientemente de su estado actual. Puede clonar solicitudes que se encuentren:
- Finalizadas o cerradas: Ideal para compras recurrentes, como artículos de limpieza, que se solicitan semestral o anualmente.
- Rechazadas: Útil cuando una oficina administrativa (como Compras o DGA) ha rechazado un pedido y usted necesita volver a presentarlo realizando los ajustes o correcciones solicitados sin empezar de cero.
2. Ejecución de la clonación
Una vez identificado el pedido, debe utilizar la opción específica del sistema para “copiar” (la misma se encuentra en el margen superior derecho de cada solicitud). Al activar esta función, el sistema genera automáticamente una nueva petición que hereda toda la información técnica, las especificaciones de los ítems y los datos del rubro del pedido original.
3. Modificación de los datos
Con la nueva solicitud generada, usted entrará en la ficha técnica pre-completada. En esta instancia, solo debe realizar los cambios que considere necesarios para el nuevo trámite. Esto incluye:
- Actualizar las cantidades si la necesidad ha variado.
- Ajustar el precio estimado unitario a los valores vigentes (siempre en pesos).
- Cargar una nueva nota de la autoridad actualizada, ya que este es un requisito obligatorio para cada gestión individual.
4. Guardado y envío
Mientras esté editando estos datos, el nuevo trámite permanecerá en estado de "Nuevo borrador". Esto le otorga la flexibilidad de ir cargando la información y guardarla progresivamente hasta que esté "terminada". Una vez que la solicitud esté lista, debe realizar el pase formal cambiando el estado a "Enviado a revisión", momento en el cual el pedido se dirige a la oficina de Compras y usted pierde la potestad de seguir modificando los campos técnicos.
Beneficio principal: La función de clonación se implementó específicamente para que el usuario no complete todos los campos obligatorios y técnicos cada vez que surge una necesidad similar, convirtiendo el sistema en una herramienta de gestión ágil en lugar de una carga administrativa pesada.
¿Cómo puedo ver el historial completo de mi solicitud?
En el sistema SolByS, el historial completo de una solicitud es una herramienta fundamental para garantizar la transparencia y trazabilidad de cada trámite, permitiendo que tanto los solicitantes como las oficinas administrativas conozcan cada movimiento realizado,.
¿Dónde se visualiza el historial?
El historial se encuentra dentro de cada solicitud individual. Para acceder a él, debés ingresar a la pestaña de "Peticiones" y hacer clic en el número de la solicitud o en su asunto. Una vez adentro, el sistema despliega una sección denominada "Histórico".
Información detallada en el historial
El sistema registra automáticamente los siguientes datos cada vez que ocurre un evento relevante:
- Cambios de estado: Cada vez que la solicitud pasa de una oficina a otra (por ejemplo, de "Nuevo borrador" a "Enviado a revisión"), el sistema anota el cambio de estado exacto.
- Identificación del actor: El historial muestra el nombre de la persona que realizó la actualización. Esto permite saber, por ejemplo, qué usuario de Compras revisó el pedido.
- Fecha y hora: Cada acción queda grabada con un sello de tiempo preciso (ej. "hace menos de un minuto" o la fecha exacta), lo que permite medir cuánto tiempo permanece el trámite en cada oficina.
Notas e Intercambios: Cualquier nota de comunicación interna que se agregue a la solicitud (ya sea por parte del solicitante para aclarar algo o de una oficina para dar una instrucción) se incorpora automáticamente al historial y forma parte del registro permanente del trámite.
Visibilidad para el Solicitante
Como solicitante, tenés un rol activo de seguimiento sobre tus propios pedidos:
- Seguimiento en tiempo real: Podés ver en qué estado está tu trámite y quién lo tiene en su poder en ese momento.
- Acceso al "historial": El sistema te permite ver todo el recorrido o de la solicitud, incluyendo cuánto tiempo tardó cada oficina en procesarlo.
- Restricción de edición: Es importante recordar que, aunque podés ver todo el historial y agregar notas, una vez que enviás la solicitud a revisión, perdés la potestad de modificar los campos técnicos del pedido; solo podés interactuar a través de las notas que quedan registradas en dicho historial.
Este registro histórico es tan detallado que incluso si una compra se cae o se decide realizar por otra vía excepcional, se recomienda que quede asentado en las notas del historial para que exista un registro institucional de por qué se tomó esa decisión.
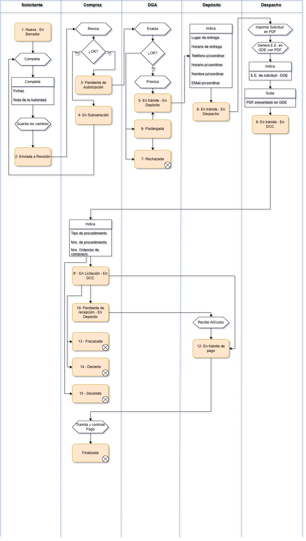
Diagrama de Flujo de estados de las solicitudes
Las solicitudes pasarán por los siguientes estados a medida que avancen en el proceso administrativo:

Soporte e Instructivos
Si bien el sistema es intuitivo y te guiará paso a paso, a continuación encontrarás videos instructivos y manuales específicos para orientarte en la carga de datos y el seguimiento de tus solicitudes.
- VideoTutorial: Inicio de solicitud
- Para consultas técnicas sobre el acceso o el funcionamiento del sistema, por favor contactar a la Unidad de Tecnología de la Información (UTI) por correo a soporte@agro.uba.ar
- Para consultas operativas/administrativas, comunicarse con la Dirección de Compras y Contrataciones de la FAUBA al correo compras@agro.uba.ar.